微信扫描二维码,点击右上角 ··· 按钮
转发给朋友或分享到朋友圈
文献分享│帕金森治疗新曙光!“免疫隐形 + 安全开关” 细胞移植物,破解细胞治疗两大难题
发布时间:2026-04-10
访问量:596

本文配图均来源于:Chiara Pavan 等. A cloaked human stem-cell-derived neural graft capable of functional integration and immune evasion in rodent models. Cell Stem Cell, 2025, 32 (5): 710-726.e8. DOI: 10.1016/j.stem.2025.03.008
细胞治疗是当前生物医药领域最具颠覆性的治疗策略之一,其核心价值在于突破了传统药物 “对症治疗” 的局限,通过 “细胞替代、修复或增强机体功能” 实现对疾病的 “病因性干预”—— 不仅能攻克肿瘤、神经退行性疾病等难治性疾病的治疗瓶颈,更有望推动医学从 “疾病治疗” 向 “组织再生、功能重建” 升级,是未来精准医疗与再生医学的核心支柱。
细胞治疗主要覆盖三大核心领域:
1.肿瘤治疗:如 CAR-T 细胞疗法已获批用于血液瘤(如淋巴瘤、白血病),解决传统放化疗难以根治的难题;
2.神经退行性疾病:帕金森病、阿尔茨海默病等依赖 “神经元替代”,细胞治疗是唯一可能逆转病理的方向;
3.组织器官修复:如干细胞治疗心肌梗死、糖尿病足等,通过细胞分化 / 旁分泌功能修复受损组织。
而在全球疾病负担与医学研究领域,神经性疾病是一类高发病率、高致残率、高社会成本的重大疾病,仅帕金森病全球患者超千万,且随人口老龄化呈快速增长趋势。而细胞疗法治疗帕金森病等神经疾病时,异体细胞移植易引发免疫排斥,长期使用免疫抑制剂会带来严重副作用,且存在致瘤风险。
A cloaked human stem-cell-derived neural graft capable of functional integration and immune evasion in rodent models,开发了一种hPSC系(称为H1-FS-8IM),首次实现人干细胞神经移植物在啮齿类模型中兼具免疫逃逸、功能整合与可控安全,成为适用于帕金森细胞疗法的可行产品。

H1-FS-8IM 细胞系的体外功能
验证与体内帕金森治疗研究流程


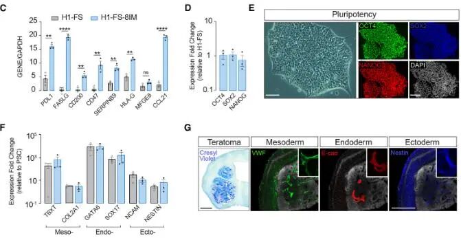
图1:H1-FS-8IM隐形细胞系的
构建及神经分化能力的验证
本研究模拟胎盘和癌细胞的免疫逃逸机制,分两轮用不同转座子系统将 8 种免疫调节基因(PDL1、CD200、CD47、HLAG、FASLG、SERPINB9、CCL21、MFGE8)转入 H1 人多能干细胞(hPSC):
第一轮用 PiggyBac 转座子插入 4 个基因并经嘌呤霉素筛选;第二轮用 SleepingBeauty 转座子插入剩余 4 个基因并带荧光报告基因,构建 H1FS8IM 细胞系,引入 HSVTK 自杀基因(与 CDK1 转录关联)。通过qPCR、免疫荧光实验等验证H1-FS-8IM 细胞经基因编辑后其多能性、三胚层分化能力无显著变化,是具备正常分化潜能的多能干细胞(图1)。


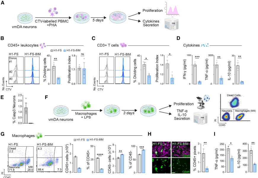
图2:免疫细胞共培养测试H1-FS-8IM
逃避免疫细胞检测的能力
初步为了确认H1-FS-8IM的免疫逃避能力,将H1-FS和H1-FS-8IM与免疫细胞:PBMCs、巨噬细胞、NK细胞共培养,细胞流式显示:
H1-FS-8IM 组的 CD45 + 细胞数量、增殖指数显著低于H1-FS 组,说明其能抑制白细胞的活化增殖,H1-FS-8IM 组的 CD3 + 细胞数量、增殖指数远低于H1-FS 组,证明其可有效抑制 T 细胞的活化,H1-FS-8IM 组的促炎因子(IFN-γ、TNF-α)水平显著降低,说明其能减少免疫炎症反应;
以及通过免疫荧光实验(图2H-L)进行定量统计:神经元(品红)无差异,但H1-FS-8IM中CD45+巨噬细胞(绿色)较H1-FS共培养减少,证明H1-FS-8I在体外表现出能够逃避多种参与移植物排斥的免疫细胞群的能力(图2)。

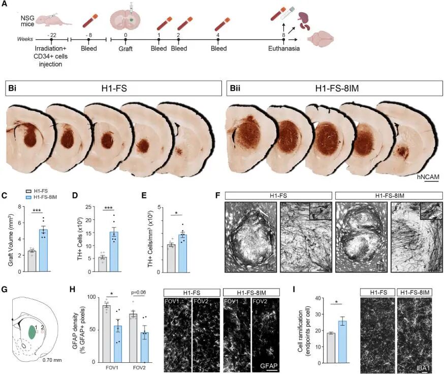
图3:植入H1-FS-8IM 或hPSC的NSG小鼠模型
为了证明H1-FS-8IM能够规避免疫检测,研究人员首先构建了NSG 小鼠,NSG小鼠是一种重度免疫缺陷小鼠,向NSG小鼠体内移植人CD34+造血干细胞,可重建人的免疫系统,再向该小鼠中注射H1-FS-8IM 或hPSC,构建小鼠模型。通过免疫组织化学染色显示:
H1-FS-8IM 组(Bii)与H1-FS 组(Bi)相比,hNCAM 阳性区域(人源神经细胞黏附分子,用于特异性标记移植的人源神经元)持续存在,证明免疫隐形改造使移植物在体内长期存活;
通过移植物核心定量指标显示(图3C-E),H1-FS-8IM 组移植物体积显著大于 H1-FS 组,证明其存活能力更强,H1-FS-8IM 组移植物形态规则,神经元分布均匀,证明其体内微环境更稳定的;
TH⁺细胞数量显著更多,说明其定向分化功能未受免疫改造影响;且H1-FS-8IM 组的 GFAP 密度显著更低,说明其引发的炎症反应更弱(图3H);H1-FS-8IM 组的神经元轴突投射数量更多,证明其能更好地与宿主神经环路实现功能性整合(图3I)。
核心结论:H1-FS-8IM 神经移植物在体内可长期存活、高效分化为多巴胺能神经元,同时减少炎症反应并实现功能整合,验证了其作为细胞治疗产品的体内有效性。

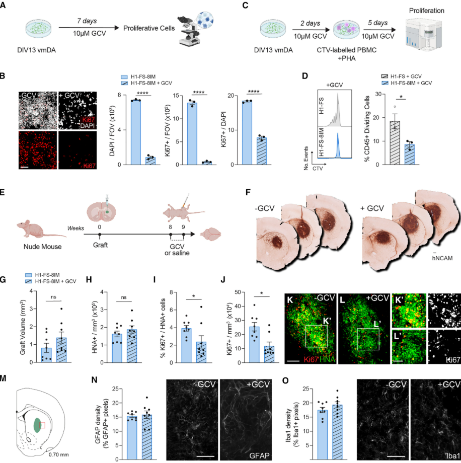
图4:HSV-TK/GCV 自杀基因系统的
体外安全性与体内精准清除验证
针对免疫逃逸的主要担忧之一就是会引发恶性肿瘤的风险,之前研究人员向 H1-FS-8IM 细胞中转入了HSV-TK 基因,通过GCV(更昔洛韦)处理,可针对异常增殖的细胞启动HSV-TK 自杀基因系统,精准识别增殖细胞并诱导其凋亡。
随后研究人员利用GCV处理DIV13 vmDA 神经元及DIV13 vmDA 神经元与免疫细胞共培养体系,通过免疫荧光染色及细胞流式分析发现,H1-FS-8IM细胞中激活自杀系统的同时对其免疫逃逸作用没有显著影响(图4A-D)。
以免疫缺陷裸鼠为模型,验证更昔洛韦(GCV)对 H1-FS-8IM 神经移植物的安全管控作用:GCV 处理组的H1-FS-8IM 神经移植物在显著清楚异常增殖细胞的同时,不损伤其包括移植物体积、移植物细胞密度、神经元分化状态及体内微环境等正常功能(图4E-O),为该细胞的临床安全应用提供了体内证据。

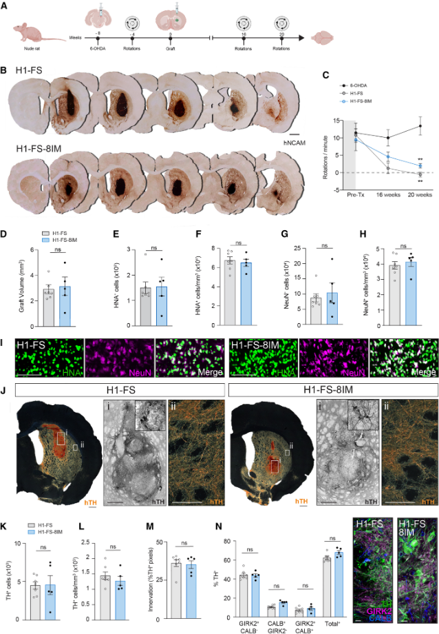
图5:H1-FS-8IM 移植物在帕金森
模型裸鼠中的长期存活与功能验证
最后为了评估H1-FS-8IM细胞对帕金森疾病的实际效用,研究人员通过采用 6-OHDA 诱导裸鼠构建帕金森模型(损伤多巴胺能神经元),随后移植 H1-FS 或 H1-FS-8IM 移植物,长期追踪其治疗效果。
结果显示:在H1-FS和H1-FS-8IM衍生的神经移植物均显示运动功能改善,旋转不对称在20周内完全逆转(见图 6C),未观察到移植物大小、HNA细胞总数或细胞密度的显著差异(见图 6D–6F)。同样,神经元计数(图6G–6I)在两个移植组之间也无差异。
核心结论:H1-FS-8IM 神经移植物在帕金森模型裸鼠中可长期存活、分化为多巴胺能神经元,并与宿主脑区实现功能整合,最终改善模型动物的运动功能,验证了其作为帕金森细胞治疗产品的潜力。
本文报道了一种免疫隐形功能与自杀基因系统的H1-FS-8IM 多巴胺能神经元移植物,突破了帕金森病细胞替代治疗中“免疫排斥” 与 “安全性” 两大瓶颈,通过早期治疗前药更昔洛韦(GCV),及时激活自杀开关,也可用于丰富移植物内早期出生的多巴胺神经元,同时防止后生非多巴胺细胞过度生长,从而使移植物组成更可预测,纯度更高,从而预期功能性增强。
采用H1-FS-8IM系,不仅为帕金森病治疗带来新希望,未来,也可能适用于如中风、癫痫和亨廷顿舞蹈病等许多其他可行的神经疾病,为其提供新的治疗思路。
免责声明
本站无法鉴别所上传图片、字体或文字内容的版权,如无意中侵犯了哪个权利人的知识产权,请来信或来电告之,本站将立即予以删除,谢谢。
微信扫描二维码,点击右上角 ··· 按钮
转发给朋友或分享到朋友圈