微信扫描二维码,点击右上角 ··· 按钮
转发给朋友或分享到朋友圈
高分论文|明美荧光显微镜助力农药代森锌锰(MZ)心脏毒性分子机制研究
发布时间:2026-03-12
访问量:18
华中科技大学同济医学院生殖健康研究所章慧平教授课题组于Ecotoxicology and Environmental Safety杂志在线发表标题为“Cardiac developmental toxicity and transcriptome analyses of zebrafish(Danio rerio) embryos exposed to Mancozeb”的研究论文,揭示了代森锌锰(MZ)暴露诱导斑马鱼心脏发育损伤的分子机制。


应用范围:动物活体成像、模式生物(线虫、果蝇及斑马鱼等)观察、鸡胚胎鉴定及司法刑侦等
光路设计:伽利略光学系统(LED荧光双光路照明设计)
荧光模块:双色体视荧光模块,紫外光源外置
常搭配相机:MSX2、MS23、MC50-S

应用范围:生物切片、生物细胞、细菌、流质沉淀;透明或半透明物体、粉末、细小颗粒 •观察方式:荧光、明场、相差、暗场等
荧光附件:6孔转盘式荧光模块设计,可灵活转换荧光激发块
荧光光源:大功率宽光谱LED光源、多通道LED光源、汞灯可选
明场光源:搭配合理优异的光路设计,保证视野成像无场曲
常搭配相机:MSX2、MSX11、MSX11-C、MSH12、MSH05、MC50-S、MS23

图1. MZ处理后斑马鱼幼虫的表型。
(A) A -e是放大2.5倍的心脏,A -e是放大5.0倍的心脏。
(B-D)斑马鱼幼体心脏畸形率、心包水肿、心率。红色箭头表示心包。
星号(*)表示处理组与对照组差异有统计学意义(p < 0.05) (**p < 0.01;* * * p < 0.001)。
每组15条幼鱼。
(读者可参考本文的网络版,以解释本图例中有关颜色的参考资料。)

图2. 反映96 hpf时不同MZ浓度对斑马鱼心脏组织影响的代表性图像。
每组15条幼鱼。对照组差异有统计学意义(p < 0.01)(图1D)。

图3. 暴露于96 hpf不同浓度MZ对斑马鱼心脏发育毒性的影响
(A) A -e是放大2.5倍的心脏,A -e是放大5.0倍的心脏。
红色箭头表示心房和心室,蓝色箭头表示充血区。
(B)各浓度组心脏充血定量统计分析结果。
(C)各浓度组心室、心房面积定量分析结果。星号(*)表示两者之间有显著差异(p < 0.05)

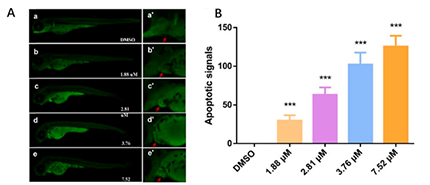
图4. 吖啶橙(AO)染色检测MZ在96 hpf时诱导斑马鱼幼体凋亡。
红色箭头表示凋亡信号。
(D)j图像量化AO染色中有亮点区域的相对荧光,星号(*)表示治疗组与对照组之间有显著差异(p<0.05)(**p<0.01);* * * p < 0.001)。
每组15条幼鱼。

图A1.不同浓度MZ处理后斑马鱼心包水肿的表型。心脏放大2.0倍

图A3.不同MZ浓度下斑马鱼心脏的凋亡信号。心脏放大2.0倍。
微信扫描二维码,点击右上角 ··· 按钮
转发给朋友或分享到朋友圈