微信扫描二维码,点击右上角 ··· 按钮
转发给朋友或分享到朋友圈
明美倒置荧光显微镜MIX60-FL助力南通大学团队在《Advanced Science》发表血管痛机制突破性研究成果
发布时间:2025-08-28
访问量:1183
疼痛,是血管疾病患者共同的“噩梦”,但其背后的分子机制,却一直是医学界的未解之谜。
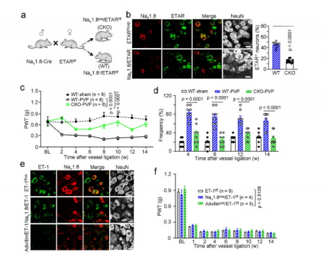
近日,南通大学药学院刘兴君教授团队联合国内多个院所在国际顶级期刊《Advanced Science》(影响因子14.3)发表重磅研究,首次揭示血管内皮细胞通过ET-1/ETAR信号通路调控血管痛的全新机制。

该研究借助明美光电倒置荧光显微镜MIX60-FL等先进设备,成功解析了血管痛的独特机制,为临床疼痛治疗提供了新靶点。明美光电为这一重大发现提供了可靠的技术支持,再次证明了国产高端显微镜在生命科学尖端研究领域的价值。

研究亮点:创新模型,定义新型疼痛
团队首次通过结扎实验鼠后肢表浅血管,成功构建血管痛动物模型。研究发现,血管痛仅表现为机械痛敏,而无热痛敏或冷痛敏,且无免疫细胞浸润和胶质细胞激活,证实其是一种独立于神经病理性痛和炎性痛的新型疼痛类型。

机制突破,锁定关键通路
通过光遗传学、化学遗传学及转基因技术,团队发现血管内皮细胞来源的ET-1(内皮素-1)通过激活伤害性感觉神经元上的ETAR受体,形成“内皮-神经-脊髓”调控环路,驱动血管痛发生。这一发现为临床治疗提供了新靶点。

临床转化,造福患者
研究进一步验证,口服ETAR拮抗剂波生坦可显著缓解临床患者因止血带诱发的血管痛,为疼痛治疗带来全新策略。
明美倒置荧光显微镜MIX60-FL:清晰显微图像获取的“幕后英雄”
南通大学团队的突破性成果,离不开明美数智化LED倒置荧光显微镜MIX60-FL的支持。该设备凭借以下优势,成为生命科学研究的“黄金搭档”:

LED多色荧光成像
模块化三色荧光系统(可升级四色),搭配数显LED光源,光强独立记忆,确保荧光信号的高灵敏度和可重复性,助力团队清晰捕捉ET-1在内皮细胞的动态表达。5万小时超长寿命,即开即用,随开随关,简单易简单易用。

智能交互,高效便捷
机身OLED数显屏实时显示物镜倍率与光强,语音播报功能提升操作效率,让研究人员专注于科学问题而非设备调试。

半复相差荧光物镜,细节尽显
高性能物镜同时满足荧光与透明样品的相差观察需求,为血管-神经交互研究提供高分辨率图像支撑。

从实验室到临床,从机制探索到治疗突破,明美光电始终以创新技术赋能科研。MIX60-FL倒置荧光显微镜的出色表现,再次验证国产显微镜的可靠性与先进性。未来,我们将继续深耕显微光学领域,为全球科学家提供更智能、更高端的显微成像解决方案!
微信扫描二维码,点击右上角 ··· 按钮
转发给朋友或分享到朋友圈